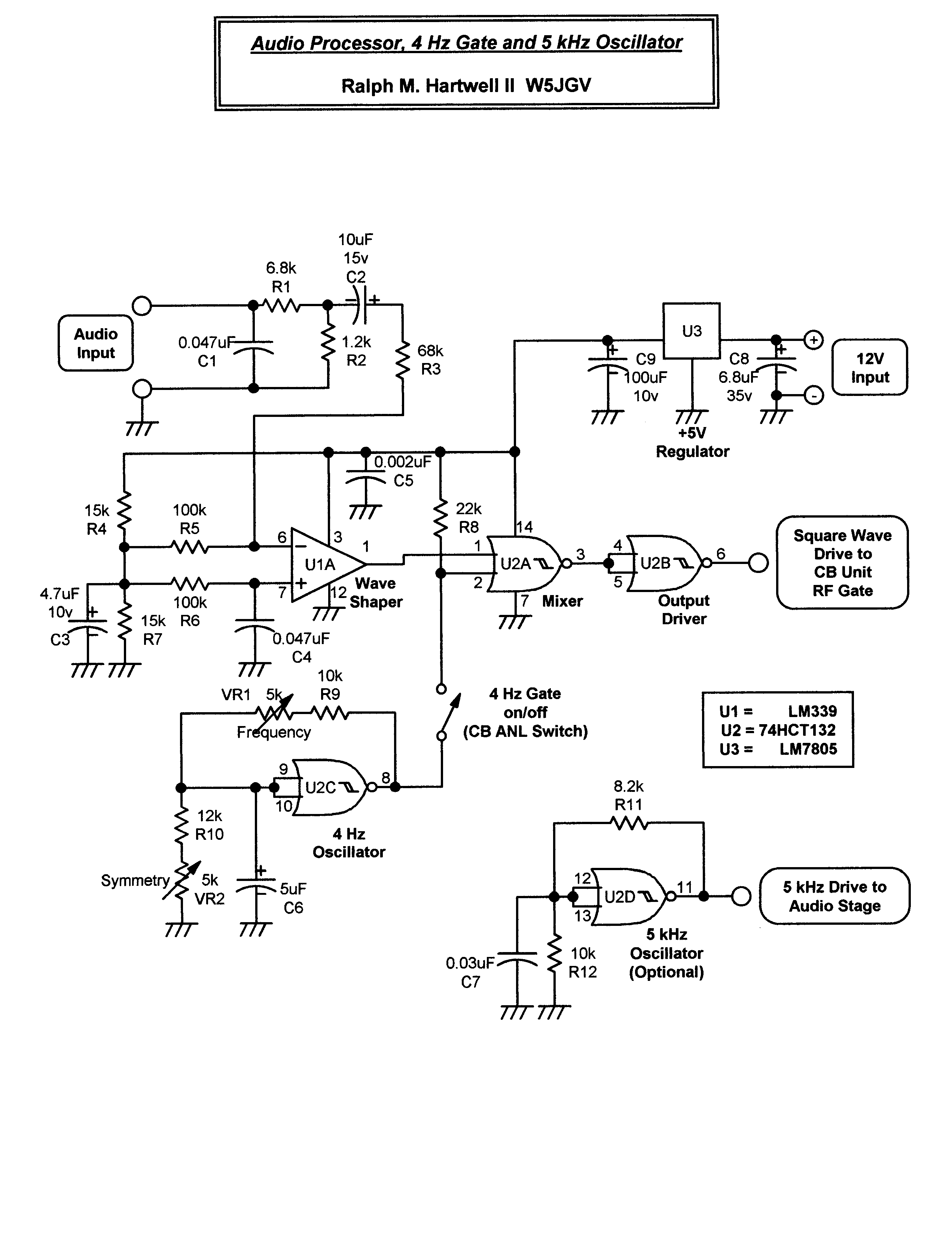
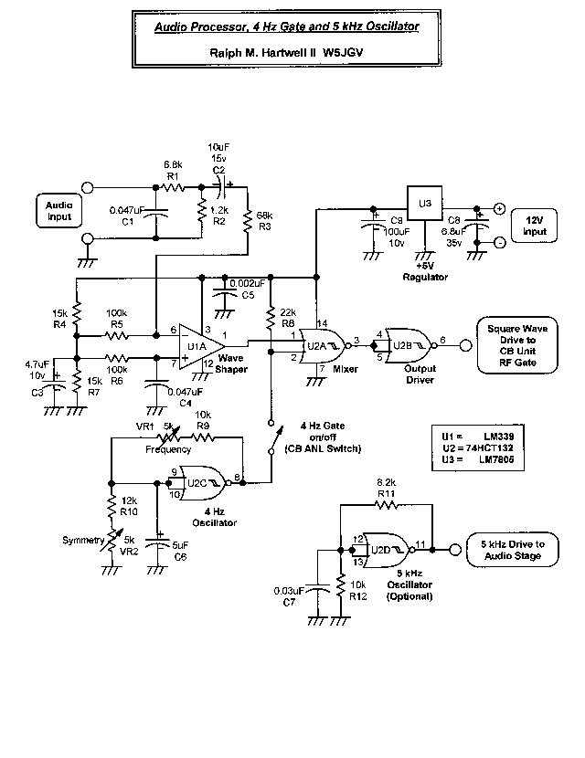
The "Signal Slicer" for Rife Bare Systems

This page describes an audio signal processor which converts many audio waveforms into clean square waves which are suitable for modulating Rife/Bare RF systems. The component parts are readily available from sources such as Radio Shack, Mouser Electronics, MCM, and others.

07/08/2000


Click HERE to download a 103 kb high resolution printable image.

{short description of image}

Click HERE to download a 103 kb high resolution printable image.


[ Home ]