A Precision Reference Oscillator for the HP-3586 Selective Level Meter
October 11, 2003
Updated September 6, 2004
Ralph Hartwell W5JGV
Most of the HP-3586 Selective Level Meters that I have seen appear on the surplus market do not have the Precision Reference Oscillator assembly installed. Even though the overall frequency stability of the '3586 is very good, adding a precision reference oscillator to the instrument can reduce the frequency error by a factor of 10.
I have managed to acquire two of these excellent units; a "C" model, and then some time later, a "B" model. The "C" unit did not have the precision reference oscillator, but the "B" unit did. By swapping the oscillator between the units, I was able to do a direct comparison between the instruments. As expected, with the oscillator removed, both of the instruments tended to drift slightly with changes in the room and instrument temperature. The worst-case drift was in the order of a Hertz or so over some tens of minutes. If the room temperature was constant (in my case, within a range of +/- 2 degrees, the drift on ARGO is so slight as to be almost unnoticeable, except over a period of several days.
Installing the factory-built HP precision reference oscillator reduced the drift after 30 minutes or so of warm-up to +/- 0.1 Hertz under room temperature conditions. Note that this error is the internal frequency counter error shown when tracking WWV for several hours. Short term frequency errors can be ignored, since transmission path errors introduced by ionospheric shifts can cause rapid phase errors in the signal received from WWV, which the counter displays as an instantaneous frequency error.
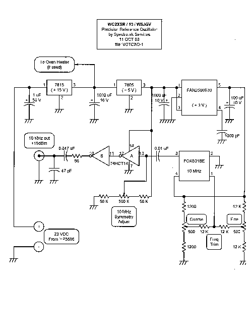
I decided to construct a precision reference oscillator using one of the currently available inexpensive temperature compensated, voltage controlled crystal oscillator modules made by FOX Electronics. The module I used is the FOX801BE-100, which operates at 10 MHz. It only requires 3 volts at 2 MA for power. It's quite small, measuring only 11.4 x 9.6 x 2 MM in size, it can be impossible to find if you drop it on the floor in the hamshack!
The PDF file for the oscillator module may be downloaded HERE.
For the oscillator to work correctly, it needs a stable source of power, and for this, I used a FAN2500S30 voltage regulator. This is a surface mount device, and it is so small that couple of grains of rice would hide it nicely. Although incredibly small, this device can output as much as 100 MA. Since the oscillator requires only 2 MA, the regulator stays nice and cool. Don't drop this thing - you'll never see it again!!
The PDF file for the regulator may be downloaded HERE.
Both the oscillator and the voltage regulator are designed for surface mounting, but, being a hard-headed old Ham, I managed to mount them on a standard perf board designed for IC sockets. I did this by VERY CAREFULLY soldering tiny lead wires to the pins of the oscillator and regulator, and them soldered these leads onto the perf board.
To achieve the best stability, I decided to triple regulate the power supply voltages. The HP 3586 has a source of regulated +23 volts DC available at the socket where the reference oscillator is plugged in. I used a 7815 three-terminal regulator to drop the +23 to +15 volts, and then a 7805 regulator to reduce the +15 to +5. This is followed by the FAN2500S30 regulator, which reduces the +5 to +3 volts for the oscillator. The +15 volts can also be used for powering an oven, should I find it necessary to add that to the system. The +5 volts is used to power a 74HCT14 buffer amplifier.

Schematic diagram of the Reference Oscillator unit.
Click HERE to download a printable PDF copy of the diagram.
You can build the unit either for internal mounting on a PC card as I did, or in an external box. Just connect the oscillator output signal with a length of 50 Ohm coax cable to the reference input jack on the HP-3586. By the way, did you know that the HP will lock on a 2.5, 5.0 or 10.0 MHz reference signal?
The photo below will show you how I built my version of the reference oscillator. This one does not have an oven for temperature control. The oscillator module is quite stable, and is rated at a long-term aging drift of 8 Hz per year @ 10 MHz. Temperature drift is given as +/- 25 Hz @ 10 MHz across the temperature range of -30 to +75 degrees C, or about +/- 0.23 Hz per degree C, or about 0.13 Hz per degree F @ 10 MHz. This is considerably better than the internal oscillator in the HP-3586 will do. Even without an oven, this is a very stable oscillator.
The output of the oscillator module is a clipped sine wave of about 2 volts amplitude superimposed on a 1.5 volt DC bias. Since the oscillator module is sensitive to the connected load, I buffered the signal by using several stages of a 74HCT14 Schmidt Trigger IC. This IC has six sections; only two are used. The first section (labelled "A" in the schematic) converts the oscillators semi-sine wave output signal to a square wave. This is done by biasing the input stage of the gate to about +2.5 volts by adjusting the Symmetry Adjust pot for a symmetrical square wave at pin 12 of the 74HCT14.
The second stage of the IC, ("B") serves as a buffer amplifier and drives the HP-3586 reference input. The output from stage "B" is taken through a 56 Ohm resistor to limit the output drive level. The 0.047 uF capacitor prevents any DC signal from getting back to the 74HCT14 or getting into the HP should the 74HCT14 fail. The 47 pF capacitor connected from the output line to ground removes the high frequency harmonics from the square wave signal. The output is close to a critically damped square wave. The second and third harmonics are about 40 and 50 dB below the 10 MHz level.
Preliminary coarse frequency adjustment is done by adjusting both the Coarse and Fine Freq Trim pots to the center of their rotation. Using a squarely cut-off end of a 1/2 watt resistor lead, gently press the end of the resistor lead against the adjustment control and turn it with your fingers. The adjustment range is about +/- 30 Hz at 10 MHz.
Next, adjust the Coarse Freq Trim pot as needed. The adjustment range of this pot is about +/- 5 Hz.
Finally, adjust the fine Freq Trim pot as needed. The adjustment range of this pot is about +/- 2 Hz.
Some readjustment will be necessary as the oscillator ages.

This is what my completed unit looks like. Not very fancy looking, but very effective. It's built on a cut-down Vector plug-in prototype board. It was necessary to trim the board as I could not locate a suitable sized prototype board through my suppliers. The entire front surface of the board is connected to circuit and power ground.
Visible in this photo are, starting at the far upper left, the SMB connector which supplies the 10 MHz reference signal to the SLM's internal oscillator. Below the connector, are the two frequency trim potentiometers. The large black heat sink has the +15 volt regulator mounted beneath it. The power dissipation in this regulator is not enough to require a heat sink, but it was installed in case I decided to add an oven to the unit.
To the left of the black heat sink is the +5 volt regulator. It is soldered to the circuit board. That provides more than enough heat sink area for the regulator. Directly above the +5 volt regulator is the spider-shaped +3 volt regulator.
To the right of the +3 volt regulator is the FOX oscillator module. To the right of the oscillator is the 74HCT14 which converts the clipped sine wave output of the oscillator to a square wave signal. The round yellow and black object to the right of the 74HCT14 is the bias potentiometer for the first stage of the 74HCT14.

Wow! Are these things SMALL! Well, when I was a lot younger, I could see things this tiny without my glasses, but not any more! The little device that looks like a 5 legged spider is the FAN2500S30 3-volt regulator that supplies power to the FOX801BE oscillator. I didn't do a very neat job of soldering wires to the pins of the regulator, but what the heck - I can't see it anyway without my glasses, so the lack of neatness doesn't bother me.
Note the four silver-looking wires coming from beneath the perf board and running under the oscillator module. They are VERY carefully soldered to the plated-on solder pads beneath the oscillator module. For size reference, the "L" shaped connecting wire in the picture is a length of 36 Gauge CAT-5 wire.
Notice that there is a small trimmer capacitor visible through a hole in the shield of the oscillator module. This is the oscillator frequency adjustment control.
One last note - there is a 1000 pF capacitor connected from pin 4 of the FAN2500S30 regulator to ground. This is for high frequency noise suppression in the regulator. Omitting this cap may cause objectionable phase noise in the FOX oscillator signal.
September 6, 2004 - UPDATE
The frequency stability was not quite up to my expectations, so I decided to go to the next level of precision and stability by adding thermal stability to the oscillator. In other words, - I built an oven for the oscillator.

I used a flat-plate heater, which I fastened to the back side of the circuit board containing the oscillator assembly. A thermal switch was wired in series with the heater to control the temperature. The switch was glued directly to the aluminum plate which was part of the heater.

The next step was to enclose both sides of the circuit board in a pair of hollowed-out Styrofoam thermal covers. I applied aluminum tape to the outside of the covers to keep the plastic foam from shedding and making a mess. I used care to make sure that the foil would not short circuit any of the components or connections on either side of the circuit board.
The results were much better, but the thermostatic switch allowed the temperature of the oscillator to cycle up and down by about 5 to 10 degrees. I still wanted better than that.

The thermostatic switch was removed, and a simple control circuit using a thermistor salvaged from an old NIMH battery pack and a FET taken from an old computer mother board. Everything was glued flat against the bottom side of the oscillator circuit board, as seen in this picture. I even added a LED indicator, whose brightness indicated the amount of heat being supplied. (That's optional.)
This is what the circuit consists of:

Click HERE for a printable PDF copy of this diagram.

Here's the finished unit, ready for installation in the HP-3586.

The oscillator module fits like it was made for the unit! (Well, it was...)
Wanting even more insulation surrounding the oscillator, I decided to pad the oscillator area with closed-cell foam.

This makes a snug and tidy compartment for the oscillator. Very little thermal change is seen after the unit warms up.

I even stuffed the foam in the bottom to keep the socket snug and warm.

I finished things off by packing the top with some more foam. There's very little change of thermal variation now!

The HP-3586 with the newly modified VCTCXO installed and ready for business.
[ Home ]